國家新型城鎮化規劃(2014-2020年)(全文)
第十二章 促進各類城市協調發展
優化城鎮規模結構,增強中心城市輻射帶動功能,加快發展中小城市,有重點地發展小城鎮,促進大中小城市和小城鎮協調發展。
第一節 增強中心城市輻射帶動功能
直轄市、省會城市、計劃單列市和重要節點城市等中心城市,是我國城鎮化發展的重要支撐。沿海中心城市要加快產業轉型升級,提高參與全球產業分工的層次,延伸面向腹地的產業和服務鏈,加快提升國際化程度和國際競爭力。內陸中心城市要加大開發開放力度,健全以先進制造業、戰略性新興產業、現代服務業為主的產業體系,提升要素集聚、科技創新、高端服務能力,發揮規模效應和帶動效應。區域重要節點城市要完善城市功能,壯大經濟實力,加強協作對接,實現集約發展、聯動發展、互補發展。特大城市要適當疏散經濟功能和其他功能,推進勞動密集型加工業向外轉移,加強與周邊城鎮基礎設施連接和公共服務共享,推進中心城區功能向1小時交通圈地區擴散,培育形成通勤高效、一體發展的都市圈。
第二節 加快發展中小城市
把加快發展中小城市作為優化城鎮規模結構的主攻方向,加強產業和公共服務資源布局引導,提升質連增加數量。鼓勵引導產業項目在資源環境承載力強、發展潛力大的中小城市和縣城布局,依托優勢資源發展特色產業,夯實產業基礎。加強市政基礎設施和公共服務設施建設,教育醫療等公共資源配置要向中小城市和縣城傾斜,引導高等學校和職業院校在中小城市布局、優質教育和醫療機構在中小城市設立分支機構,增強集聚要素的吸引力。完善設市標準,嚴格審批程序,對具備行政區劃調整條件的縣可有序改市,把有條件的縣城和重點鎮發展成為中小城市。培育壯大陸路邊境口岸城鎮,完善邊境貿易、金融服務、交通樞紐等功能,建設國際貿易物流節點和加工基地。

專欄3 重點建設的陸路邊境口岸城鎮
第三節 有重點地發展小城鎮
按照控制數量、提高質連節約用地、體現特色的要求,推動小城鎮發展與疏解大城市中心城區功能相結合、與特色產業發展相結合、與服務“三農”相結合。大城市周邊的重點鎮,要加強與城市發展的統籌規劃與功能配套,逐步發展成為衛星城。具有特色資源、區位優勢的小城鎮,要通過規劃引導、市場運作,培育成為文化旅游、商貿物流、資源加工、交通樞紐等專業特色鎮。遠離中心城市的小城鎮和林場、農場等,要完善基礎設施和公共服務,發展成為服務農村、帶動周邊的綜合性小城鎮。對吸納人口多、經濟實力強的鎮,可賦予同人口和經濟規模相適應的管理權。

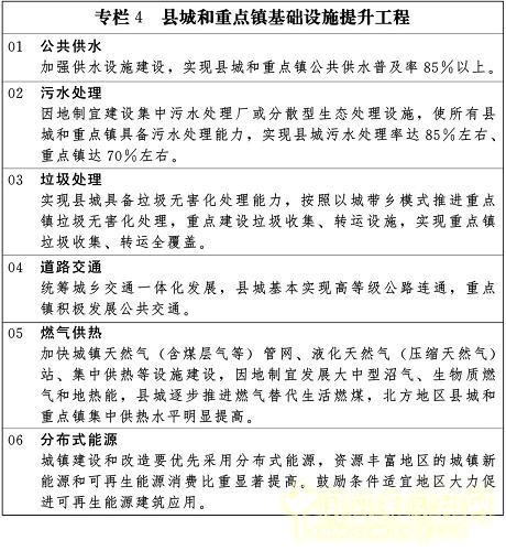
專欄4 縣城和重點鎮基礎設施提升工程
編輯:daiy
相關閱讀
“十四五”期間 四川力爭建成200個體育公園
通過重點推動體育公園建設、綠道建設等場地設施建設,充分利用城市金角銀邊建設便民利民的場地設施等手段,扎實推進健身場地設施補短板工作,完善四級全民健身設施體系,進一步滿足人民群眾15分鐘健身圈需求【詳細】
河北定州加快創建國家園林城市
定州把創建國家園林城市、籌辦河北省第七屆(定州)園林博覽會兩項工作做為彰顯特色、打造品牌的重要路徑,做為提升文化、惠及民生的重要載體,圍繞城市框架拉伸、文旅產業發展、人居環境提升、新興產業布局做文章【詳細】
探營廣州園博會:移步換景賞雅色 繡球簇擁廣州城
第30屆廣州園林博覽會將于3月24日至4月2日舉行,3月22日,記者提前探營廣州園博會多個會場花境,發現富有傳統和現代元素的造景、包含多個區域特色的小園圃等已逐漸展露真容【詳細】
天津第32屆運河桃花節舉辦
3月17日,第32屆天津運河桃花文化商貿旅游節如約而至。在北運河畔的桃花堤,微風輕拂,桃紅柳綠,人們三五成群地踏青、賞花,趕赴一場浪漫的春日之約【詳細】


